網易IDJ音樂站(idj.163.com)是音樂的互動分享平台,期望突破以往聽音樂的方式,由被動的聽歌轉為主動選擇的音樂關注和主動的音樂分享,用最快的速度找到你想要的音樂和推薦給別人,你喜愛的音樂。
IDJ新版的設計目標
調整站點結構,更尊重用戶習慣
調整全站導航,讓用戶一目了然的站點地圖,全面的找歌搜索,做到更清晰易懂
簡約清晰的設計,使操作更易上手
更方便快捷上傳歌曲和制作自選集
自選集代替了歌庫,方便用戶推薦音樂集合
關注音樂,一鍵搞定……
更加豐富的音樂站點內容
音樂類別增加專輯、音樂專題和自選集精選版塊
全球榜單優化和海量歌曲增加
怎麼獲得和提煉這些目標?
用研階段:為定位目標用戶、了解用戶需求和明確設計目標給出數據和方向
我們的目標用戶是什麼?會有什麼需求?
Persona-模擬用戶人物角色:
年齡段:18-35歲
學歷:大學或以上水平
性別:男女不限
網齡:1年以上
其他要求:愛好音樂,每周至少有1小時或以上的聽歌習慣
通過用戶與音樂,用戶與用戶之間的關系來思考用戶:



我們通過用戶電話調查、焦點小組、深度訪談、競品分析主要發現:
用戶使用在線音樂模式可分為找音樂、聽音樂以及交流和分享音樂三部分。
找音樂
找音樂對於用戶來說是一個單線程的任務,和其他任務、操作之間存在排他性
交流、溝通和找音樂這一任務並不沖突,而且會促進尋找的效率和效果
聽音樂
音樂的播放過程順暢與否對於用戶至關重要,直接影響到其使用意願
達人更關心播放的音質,這一因素直接影響到他們的使用意願
用戶在聽音樂的過程中會同時關心其背後的信息,包括歌詞、歌手歷程、創造記錄等
交流和分享
音樂的共享是用戶獲得音樂的重要途徑
對於達人來說,展示自己音樂方面的水平,受到他人的關注能給予他們很大的成就感
音樂對於用戶是聯系友誼的紐帶,特別對於達人來說,他們更期望”以歌會友”

BETA版可用性測試主要發現:
o IDJ Beta版網站上的可用性問題主要是違反易學性和易於辨識兩個原則。
o 可用性的問題主要集中於個人主頁,一起來DJ,搜索頁面和管理歌庫。
o 使用主觀問卷調查用戶對產品可用性的看法時,總得分為69.4分,低於70分的系統可用性合格線。
o 用戶滿意度平均為3.4分,評價偏中性,說明用戶對IDJ Beta版滿意度一般。
針對上述用研的主要發現和數據,以及可用測試用戶對IDJ BETA版的意見反饋,IDJ項目團隊提煉和訂立了IDJ新版的設計目標。
針對目標,我們做了什麼?
訂立目標後,我們主要從交互,視覺,技術開發、可用性測試迭代幾大階段開展了產品的升級優化 。
2. 交互原型(設計-討論評審-迭代-定稿)
對信息架構梳理後,交互設計主要針對整站架構、核心功能、關鍵流程進行全新的優化,並進一步改善可用性問題,主要為提高網站的易用性和易辨識性,減少用戶花費過多認知資源在對網站的學習和理解上。
優化點
a) 統一的整站導航,以人為維度,動態形式展示音樂歌曲信息
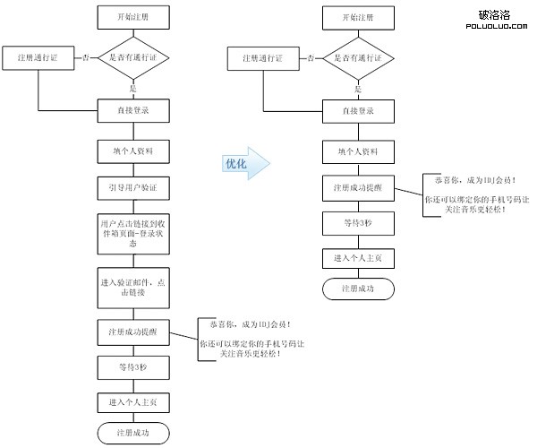
b) 簡化注冊流程
c) 個人主頁
Tab導航,結構更清晰;增加誰來看過的模塊,加強用戶互動
將個人介紹改為我的狀態的形式,更加突出用戶個性
靈活運用歌單模塊,當主人態時顯示最新關注更新的歌曲,當客人態時顯示主人最新添加的歌曲。
歌庫改名為自選集:
歌庫的展示和管理合並為一個頁面
歌庫上傳音樂的概念改為”添加音樂”將上傳與搜索上傳合並到一個流程
將不同關注類別分開顯示
用戶游戲有統一的管理入口
d) 搜索分為4種類別:歌曲、專輯、歌手、自選集輸出結果
視覺設計階段
視覺方面,從暗色系到明亮色系的轉變,從個性、酷走向簡約,是我們一大挑戰,期待這個亮眼的轉變,讓用戶使用得更習慣,更舒服自然。最近也看到這麼一句話:“越是簡約的設計,越是在最多的場合適合各種不同的需求。越是讓自己退到一個不顯眼的,不張揚的地位,才越讓用戶的溝通成為主角。”確實這個也是我們從個性轉向簡約設計的一個初衷!
配合用戶的需求和使用習慣,首頁、幾大核心功能頁面布局和視覺都做了很大的改變,訂立使用網易的藍色系色調、漸變的質感,增加網易品牌的親切感和一體性。


一些細節的規范標准定義:![]()


… …
可用性測試迭代

在新一輪的可用性測試,系統可用性評分(SUS)為 72.5,結合形容詞量表(AS)的評分,可用性評分介於”不錯”和”好”之間,整體可用性較好;
用戶測試滿意度平均分 4.2,達到滿意水平,相比上一版本有一定提升;
新版上線,我們繼續在做可用性測試的迭代,發現需要我們繼續優化的,找尋更多用戶體驗上的應用和創新。音樂分享平台還有很多需要我們繼續做的:有效傳達產品社區化概念;更多地符合用戶認知習慣、符合用戶使用需求;進一步完善導航系統、交互細節……. 迭代、優化、提升創新,我們靠近了用戶一步,我們還需要跟用戶繼續拉近距離!
接下來,敬請期待網易音樂IDJ新一期”小組”音樂交流討論功能的新發布!