例如:有一個employee對象,
代碼如下:
function employee(){
this.e_id = 0;
this.e_name = "";
}
現在需要為它動態的新增"age"屬性和"toString()"方法,
代碼如下:
var empObj = new employee();
empObj["age"] = 20;
empObj["toString"] = function() { return this.e_id.toString() + this.e_name; };
一行簡單的代碼就承擔了這項工作,這是Javascript內置支持的,不過往往我們需要在這基礎上支持一定程度的擴展,所以會將這一行簡單的代碼抽成一個方法:
代碼如下:
function dym_setprop(obj, key, value) {
if (obj && key) {
obj[key] = value;
}
}
看到這裡,我們先讓思路做個跳轉,跳到C#中的employee對象,如下:

在面向對象的編程中,對外使用的都是屬性(Get/Set),那麼想想如何將這種方式簽入到Javascript中,現在讓我們跳回dym_setprop函數內,既在dym_setprop方法中不能使用obj[key]=value的直接賦值方式,而要支持Set。
代碼如下:
function dym_setprop(obj, key, value, fn) {
if (obj && key) {
fn(obj, key, value);
}
}
參數fn,在dym_setprop中不直接操作任何對象,使用函數fn來代替相應的操作代碼,則在這裡除了支持Set外,還有其他很大的自由空間。
讓我們繼續深入dym_setprop方法,現在我們把關注點放在參數value上,大家都清楚value可以是值類型,也可以是函數,對於值類型來說,不用考慮其他東西直接賦值就可以了,對於函數來說就沒有這麼簡單,它支持兩種操作:
1、直接將函數賦給新擴展的屬性
2、將函數執行的返回值賦給新擴展的屬性
代碼如下:
function dym_setprop(obj, key, value, fn, exec, pass) {
if (obj && key) {
var temp = value;
if (exec) {
temp = value.call(obj, key, fn(obj, key));
}
fn(obj, key, temp, pass);
}
}
在這段代碼中參數exec充當了上面兩種操作選擇的角色,參數pass是一個額外的執行參數。除此之外,大家也許會對fn有些疑惑,因為上面有兩個地方使用了,區別只有參數個數不同,fn到底代表什麼?!再次想下C#中的屬性,它是有Get/Set的,那麼在這裡fn(obj,key)就相當與Get,而fn(obj,key,temp,pass)就相當與Set。
例如:看下面的代碼,對於fn的定義與使用,
代碼如下:
employee.AccessProp = function(obj, key, value) {
if (value) {
obj[key] = value;
}
else {
return obj[key];
}
}
dym_setprop(empObj, "age", function(key, value) { return value + 10; }, employee.AccessProp, true);
看了這麼多,也許大家覺得郁悶,簡單的動態擴展對象程序為什麼要以這種方式來編寫,有種沒事找事的感覺,其實不然,如果你只想做動態擴展對象,那麼我建議你別采用上述dym_setprop的思路,但是如果你想從更加抽象的角度上思考,將dym_setprop內的程序作為一個流程執行的模板,那麼這是一個不錯的方式,因為dym_setprop內部不承擔任何具體代碼(obj[key]=value或obj[key])的執行,它都通過函數fn來代替,這樣對於具體執行來說有完全自由的空間。
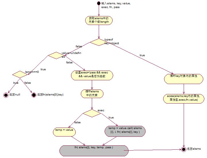
理解完上述的思路後,讓我們進入本文的核心,JQuery是如何實現動態擴展對象的?access函數,
代碼如下:
function access( elems, key, value, exec, fn, pass ) {
var length = elems.length;
// Setting many attributes
if ( typeof key === "object" ) {
for ( var k in key ) {
access( elems, k, key[k], exec, fn, value );
}
return elems;
}
// Setting one attribute
if ( value !== undefined ) {
// Optionally, function values get executed if exec is true
exec = !pass && exec && jQuery.isFunction(value);
for ( var i = 0; i < length; i++ ) {
fn( elems[i], key, exec ? value.call( elems[i], i, fn( elems[i], key ) ) : value, pass );
}
return elems;
}
// Getting an attribute
return length ? fn( elems[0], key ) : null;
}
仔細看完access函數的代碼,你一定發現它和dym_setprop的相試度很高,它只是多了一段代碼:
代碼如下:
if ( typeof key === "object" ) {
for ( var k in key ) {
access( elems, k, key[k], exec, fn, value );
}
return elems;
}
很容易看出它其實就是用來支持object對象的動態擴展屬性。具體的執行流程通過下圖來展示:

到這裡已經寫完了,本文試著從自己的角度上去猜測JQuery的開發者是如何設計出access函數的,讓它去支持動態擴展對象,並且說明了access的執行流程。其實對於我的這種猜測不一定正確,不過不妨礙我對於JQuery的研究。