年初3月份的時候接手一家做保險資訊類的門戶網站,之前有將近一年半的時間,由於種種原因離開了SEO這個圈子做了營銷及中介,所以在剛接手的時候也是做了一番功課,針對網站本身存在的問題做了一下診斷問題匯總,並且針對發現的問題提供了相應的解決思路,現在有時間把它給分享出來,也算是記錄一下自己當時在那個時間節點的職業歷程吧!

既然是分享,鏈接地址還是要有的:http://www.bxd365.com 距離三月份已經過去了將近7個月,網站整體的優化推進以及變動已經和之前有所不同,畢竟要結合業務實際情況予以調整,所以看的時候也可以結合網站本身找到一些影子,(當然如果要看懂這篇文章,必須要結合網站去查看)看到它的變化。廢話不多說,直入正題。

如上圖小編當時主要從網站的收錄、關鍵詞引入流量、關鍵詞布局、排名以及數據統計分析五個方面去來展開的,所以本篇文章的分享也是按照這個邏輯進行闡述!
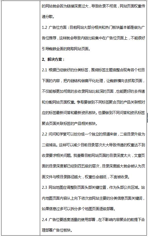
一、網站收錄
1、影響網站收錄的幾個主要因素
1) 域名
2) 網站服務器訪問速度
3) 網站結構
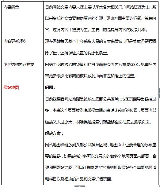
4) 內容質量
5) 內容更新頻次
6) 頁面結構內容布局
7) 網站地圖網站地圖或者sitemap的使用
2、網站現狀收錄問題匯總以及解決思路:



二、網站目前在做關鍵詞引入流量方面
1、引入流量關鍵詞分類
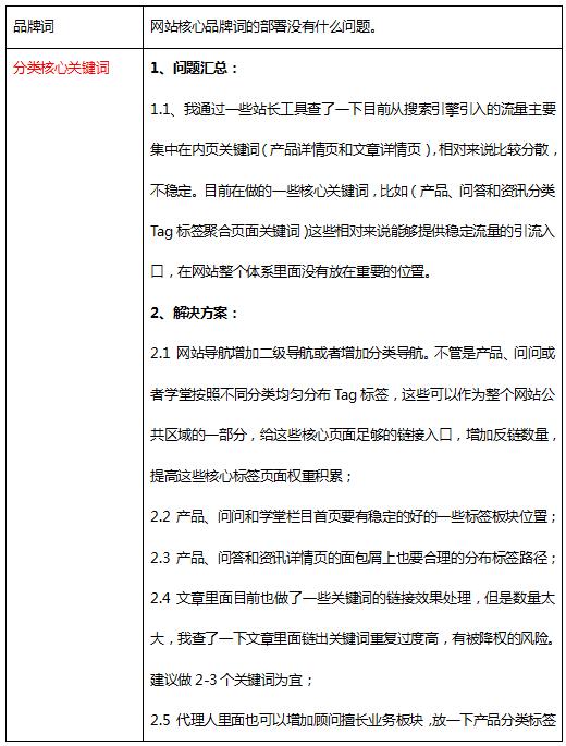
1) 首頁品牌詞
2) Tag分類和專題核心關鍵詞
3) 文章、問答和產品長尾詞
2、關鍵詞引入流量相關問題以及解決思路


三、關鍵詞部署
問題總結:
頁面title已經做了一些處理,。Keywords和description基本上都是重復的。
解決方案:
1、title裡面的關鍵詞除了最核心的關鍵詞,還是增加一個有一定關注度的輔詞,再加上品牌或者行業類關鍵詞,不宜過長,三到五個為宜。目前網站基本上都是核心詞加品牌類關鍵詞來部署的。
2、Keywords標簽雖然說搜索引擎已經忽略了它權重和內容相關性的計算,但是咱們再做錨文本鏈接的時候最好是對應目標頁面的keywords核心關鍵詞,主要是為增加主題內容的相關性。
3、Description在部署的時候最好要包含有用戶搜索的關鍵詞或者頁面核心關鍵詞,主要為了增加用戶體驗,影響點擊率,畢竟在搜索的排名機制算法中有點擊率的計算,一切能夠影響用戶選擇的因素都要去做。
四、關鍵詞排名提升
1、影響關鍵詞排名的主要因素
1) 關鍵詞與內容相關性
2) 站內外目標頁面的反鏈數量
3) 頁面的點擊比率
4) 頁面的跳出率與平均停留時間
5) Title中組合詞的部署
2、關鍵詞排名提升相應解決思路


五、數據統計分析方面
1、前期會針對網站頁面收錄制作報表監控數據變化;
2、針對聚合頁面的核心關鍵詞、組合關鍵詞以及文章問答的長尾詞以周為單位制作報表有針對性的監控排名變化;