百度推廣中的質量度是關鍵詞的一項屬性,它是百度推廣系統根據關鍵詞的創意質量、點擊率、賬戶結構、帳戶歷史表現(賬戶生效時間、賬戶內其它關鍵詞的點擊率)等多種因素計算得出的值。在帳戶中,質量度來說分為10個級別,10顆星是優,1顆星是差。
高質量度的好處主要有:
對於廣告主來說,可以用更低的點擊價格獲得更優的排名,從而降低整體推廣費用,提高投資回報率。同時質量度的提高,廣告可能跳左,提高點擊率。對於搜索用戶來說,搜索用戶越感興趣,越多人點擊,訪問者體驗越好,質量度越高,對提高用戶體驗度有幫助。
第一篇:優化排名與推廣落地頁相關性
想要了解質量度的優化技巧,先來梳理一下質量度有哪些影響因素:

優化質量度,就是通過提升質量度影響因素的表現來進行。具體來看,可以從優化排名、優化目標頁面、以及優化創意三方面著手。
優化排名
排名直接影響推廣結果的點擊率。左側排名高的推廣結果,更易吸引網民點擊。因此優化排名可以顯著提升質量度。
優化排名的方法
我們都知道,排名受質量度和出價共同影響。那麼當質量度不佳時,適當提高關鍵詞出價,獲取更好的排名,從而實現質量度的提升。
優化目標頁面
優化目標頁面的關鍵在於:根據鏈接頁面的內容撰寫創意。即創意中的賣點,要能在訪問URL鏈接的網頁中找到。
當網民被創意的賣點吸引點進網頁,卻無法找到相應的內容時,大部分人會離開網站。目標頁面高跳出率會影響質量度的表現哦,因此不建議在創意中進行誇大、不真實的描述。
第二篇:盤點助力點擊率的推廣樣式
除了優化排名、推廣落地頁相關性和創意,您也可以關注百度推廣為您打造了眾多附件推廣樣式。
他們能夠讓您的推廣更吸引眼球,促進推廣整體點擊率的提升,進而提升質量度得分。
接下來,我們將為您盤點各種助力點擊率的推廣附加樣式。
適用於pc搜索推廣的推廣附加樣式:

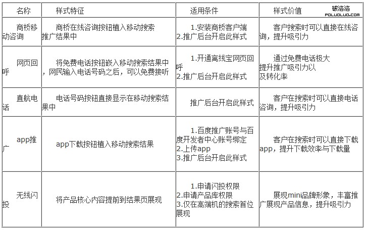
適用於移動搜索推廣的推廣附加樣式:

第三篇:創意飄紅和通順
質量度優化方案第一篇為大家介紹了質量度優化中排名優化和目標頁面優化的方法。本篇將介紹創意優化的相關技巧。
網民點不點,創意很關鍵。同樣是排在左側前列的推廣結果,點擊率仍可能有很大差異。因此,優化創意、獲取高點擊率,是優化質量度的有效方法。
優化創意從4個方面著手——

一、飄紅
適當使創意顯紅,可以有效吸引網民點擊,獲得更好的質量度。
飄紅可以通過兩種方式實現——

飄紅有幾個小技巧需要各位注意:
1、飄紅數量合理,適當飄紅效果好:通配符不是越多越好,通常建議3個左右為宜
2、標題飄紅,提升整體點擊率:標題比創意描述更引人注意,保證標題有飄紅效果最佳
3、關鍵詞選擇單元內最長關鍵詞, 這樣
1)可以保證創意展現在任何位置時,能夠更有效的顯紅;
2)同時可避免觸發關鍵詞帶入後超長,導致截斷不合理。
二、 通順
創意通順是保障網民閱讀體驗的基礎。通順的創意點擊率更高,質量度得分也更高。
造成創意不通順的2個原因,雙管齊下,才能保證創意通順

由於一個單元內的關鍵詞共用創意,因此要保證創意通順,首先需搭建合理的賬戶結構。合理的賬戶結構中,單元搭建遵循兩個原則:

賬戶結構合理,並結合以上通配符的插入技巧,就可保證創意通順,