DIV CSS 佈局教程網
設為首頁
加入收藏
首頁
HTML基礎知識
CSS入門知識
JavaScript入門知識
DIV+CSS佈局
WEB網站前端
網頁腳本
網頁SEO優化
網頁制作工具
DIV+CSS佈局教程網
>>
網頁SEO優化
>>
SEO優化集錦
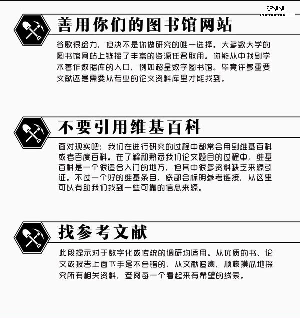
>> 【信息圖】常用Google搜索技巧分享
【信息圖】常用Google搜索技巧分享
編輯:SEO優化集錦  
注:
相關網站建設技巧閱讀請移步到建站教程頻道。
收藏本文
上一頁:
SEO數據分析:如何改善網站收錄
下一頁:
谷歌PR值竟然更新了這是為哪般?
SEO優化集錦
談談關於網站優化的七大黑帽手段
黑帽的優化手段是很吸引人的,關鍵詞排名有可能會迅速提升,而不像正規的白帽做站方法,優化時間長,見
戴仁光:網站SEO外鏈建設的十大方法總結
內鏈是在站內的,這些網頁都是屬於站長自己的,完全有控制權,只需要做好籌劃組織工作就可以,而外部鏈接是
大量重復的頁面會出現的症狀原因分析
由於想讓搜索引擎更容易收錄,我們常常會設置URL為靜態或偽靜態。但由於多種原因又沒法禁止掉動態URL
相關文章
優化友情鏈接發布信息取得更好的SEO效果
怎樣取消安全聯盟對您網站的虛假信息提示
百度site記錄顯示站點信息原因猜測
淺析百度知道信息推廣技巧實現最佳排名
分類信息網站SEO數據分析
Google SEO信息年終總結
如何看待信息結構源於金星 SEO來源於火星
SEO關鍵詞研究:了解用戶搜索信息的意圖
分類信息研究---如何優化信息發布流程
垂直搜索對信息更新的三個要求
SEO基礎教程
SEO進階教程
SEO高級教程
SEO技巧
SEO最新資訊
SEO相關
SEO優化集錦
小編推薦
淘寶客網站優化的一些訣竅
網站site不在第一是否意味降權?
如何區分核心與長尾關鍵詞在搜索引擎的優化
百度支持的seo命令極其解釋
如何制作真實用戶推薦的外鏈
Google analytics視頻教程:GA與正則式
玩SEO不賺錢?NO,是你的方法不對!
優化網站一直沒有效果是否需要做SEO診斷
快速SEO入門(一)—15分鐘讓你學會SEO
案例淺析:Canonical標簽的使用及問題
熱門推薦
整句搜索時代來臨 我們應該怎樣應對谷歌蜂鳥算法
如何選擇合適的、有盈利性的關鍵詞?
優秀站長必知優化網站長尾詞的核心技術!
新站脫離沙盒效要注意的幾個方面
SEO推廣不只是排名,還有更多你不知道的事
優化:診斷流量下降的指標
標簽妙用:nofollow巧助網站提升權重
從等公交車折射出的SEO心態問題
反駁阿樹:並非所有網站都需要更新內容
大家都在看
利用高級搜索查詢特定時間內的收錄情況
SEOVIP排名消失原因猜測
淺談網站宣傳推廣離不開站內用戶體驗
長尾關鍵詞越多越好嗎 傳統SEO觀念需要優化
提高博客寫作效能的5個時間管理技巧
網站影響搜索引擎收錄數量的多方面原因
從百度超鏈作弊的算法 看搜索引擎的價值觀
百度優化與谷歌優化原理很接近
XML學習教程
|
jQuery入門知識
|
AJAX入門
|
Dreamweaver教程
|
Fireworks入門知識
|
SEO技巧
|
SEO優化集錦
|
Copyright ©
DIV+CSS佈局教程網
All Rights Reserved