一直想找一個快速查看網頁各項SEO數據的插件,可惜基本這些插件都來自國外,顯示的也是google,yahoo等搜索引擎的數據。對於國內百度為王的大環境來說就不太適用了。剛才一不小心打開360應用盒子居然發現了一個以百度相關數據為主的SEO插件。推薦給大家了。
使用360浏覽器打開360應用盒子(其它浏覽器好像不行),進入全部擴展,在第四頁找到SEO in China 的插件,並安裝。

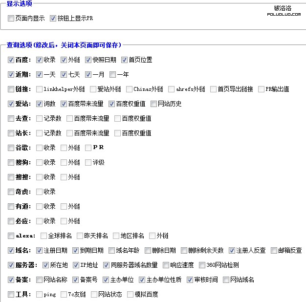
進入設置頁面,可以選擇顯示方式和顯示內容。

如果選擇“按鈕上顯示”,則通常這個工具會顯示在浏覽器右側,我們打開一個網頁點擊插件就可以看到網頁的的主要SEO數據了。

有沒有覺得非常好使?很省時間的哦。
注:相關網站建設技巧閱讀請移步到建站教程頻道。
收藏本文