最近一直關注網站內部優化的一些技巧,個人的理解是:做好內部優化,最重要的可以分為兩部分的建設,一個是針對搜索引擎的內部優化,提高搜索引擎檢索質量的優化,一個是針對用戶的內部優化,為用戶提供最方便快捷的訪問方式,最好最全最權威的信息內容。而整個兩個方面我們可以整理稱為網站質量,一個網站由網站內部所有的網頁組成,所以做好網站內部優化,其實就是提升網站網頁質量,這也是今天我要給大家分享的主題:如何提升網頁質量。

在谷歌的adwords中有一篇文章中講到不少關於網頁質量的建議,個人認為非常有借鑒的作用。下面看看谷歌是怎麼說的:
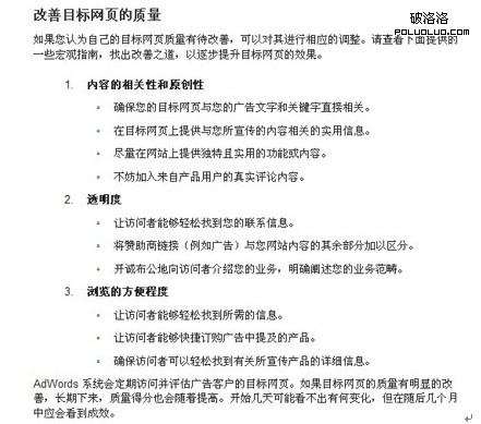
谷歌在宏觀的指南上給我們的建議是提高網站內容的相關度,原創度,透明度,方便度等來提高網頁質量,的確有點宏觀,實際操作起來我們能夠做的也不是很多,而且這些東西在建站的時候我們基本上都做了,具體的一些優化雖然也是圍繞這些宏觀理論展開,但是需要做的工作就不同了。下面具體的給大家談談具體的操作:
1、相關性中對於TF-IDF的運用
如果大家好沒有聽說過TF-IDF加權技術的話,建議大家趕緊去學習一下,這對於網頁中關鍵詞的相關性運用有著至關重要的作用。TF-IDF是一種統計方法,用以評估一個關鍵詞對於一個文件集或一個語料庫中的其中一份文件的重要程度。關鍵詞的重要性隨著它在文件中出現的次數成正比增加,但同時會隨著它在語料庫中出現的頻率成反比下降。所以並不一定網頁中關鍵詞出現的次數越高就一定越高,要綜合考慮兩方面的因素。例如“我們”“大家”這樣的詞在整個語料庫中出現的頻率是非常高的,綜合下來可能關鍵詞出現的頻率就對單個頁面的重要性影響很小了,反而來說我們北京建站公司“新盟志邦”這個詞在整個網頁中出現的頻率不會太多,那麼在站內多布局新盟志邦就有利於凸顯網站的重要性了,相關性也就做的很好了。
2、方便度上對於網站前端的優化
方便在於易用。很多的網站我們進去找了半天都不能找到自己想要的東西,或者已經有了,但是不能更好的展現給用戶,這是非常糟糕的一件事情,或者遇到一個很好地觀點,很好地信息想互動分享一下卻沒有這些功能,那就不能不說這個網站是比較讓人不爽了。對於這樣的問題我們可以做到下面的幾點:
A、安裝分項工具,百度分享還是Jiathis隨便你,但是一定要給用戶這麼一個工具,現在百度更加注重用戶互動傳播,越多的用戶傳播我們的網站內容,搜索引擎就會對於我們的網站進行更好的評價。
B、優化網頁,從代碼開始,再到服務器端,一定要加快用戶的打開速度,讓用戶快速找到自己想要的,也可以讓蜘蛛抓取更加迅速。
今天因為篇幅問題,只談了兩個方面,也談的比較淺,例如透明度上對於公司信息的展示這些都是非常好的站內轉化提升手段,特別是服務型的行業對於聯系方式一定要顯眼,讓用戶更加迅速的找到我們,原創度上充分掌握信息的質量,再做微創新就可以了。