百度快照是什麼?百度快照有什麼作用?凡是做seo的都應該知道。百度快照代表蜘蛛有來你的網站爬行所留下的蹤跡。很多站長朋友非常看中百度快照的時間,快照時間倒退了或停止不前了就開始著急,在論壇裡發帖求助。
這幾天許許多多的網站又出現了這個問題,百度快照回檔了。真是幾家歡喜幾家愁啊!喜的是不是所有的網站有回檔,愁的是快照回檔的命運輪到了自己。
百度快照是蜘蛛發現你的鏈接,順著鏈接來爬你的網站,有可能是從內容頁開始爬,有可能是從列表頁設置是從網站首頁開始,有蜘蛛經常爬的快照自然就最新,不經常爬的快照自然更新不前。

百度快照介紹
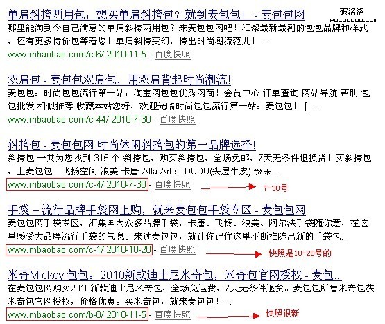
從圖中我們可以看出有些快照時間是在11-5號,有些是10-20的,還有是7-30。每個內容頁時間都不一樣,11-5號的就代表蜘蛛經常在爬取的,7-30號的代表蜘蛛在那一天爬取過後在沒有訪問過這個頁面,但這個頁面是收錄的。出現這種情況有很多原因,比如每個頁面的權重不一樣,經常出現在首頁做推薦,外部鏈接等等因素來決定。
也有很多朋友說網站收錄挺正常的,但惟獨網站首頁快照時間停止不前了,其他內容頁,列表頁什麼的快照時間都是最新的。百思不得其解。其實原因很簡單,首頁上的權重慢慢的轉移到各分頁去了,蜘蛛自然忙著去抓取這些頁面,從而忽略了首頁的抓取。當你網站權重不是很高的情況下是由可能出現這種情況的。
百度快照經常性出現回檔,讓我們不知所措。這個時候你不能慌,要慢慢分析問題所在,究竟是自己的網站有問題還是百度在抽風。通常百度抽風的時候會有一大批的網站會出現快照回檔,這說明百度也有其問題。但不一定都是百度的問題。為什麼有大批網站快照回檔?為什麼也有網站還是好好的?這個問題很有研究性啊,我想大家應該明白我的意思。
出現快照回檔和停止不前也不要急,先不要采取什麼措施,仔細分析網站為什麼會出現這個問題。只有找出原因才能對症下藥,否則盲目的去改標題或者該網站結構將導致更大的災難。
如何分析還是有線索可尋的。
一。網站內容是否經常更新,是否有采集
二。網站出現大量重復頁面,造成蜘蛛資源的浪費,從而造成無限循環
三。網站標題是否經常的改動
四。是否有換網站程序,改版造成網站結構的大量改動
五。空間是否穩定,一會正常一會又不正常肯定是不行的
六。高質量外鏈有多少?普通外鏈有多少?
七。網站是否在短時間內增加了大量的外鏈,尤其是新站
八。看看是的鄰居是否有被降權(通服務器的網站),還有你的友情鏈接站是否正常
九。群發軟件用的過火,制造了大量的垃圾外鏈,被k是很正常的
十。不穩定的黑鏈
十一。是否有丟失大量外鏈的跡象
按照以上幾條分析下來基本上能分析出問題所在了。
百度快照不更新的解決方法
1.找一個穩定的空間,並能分析web日志的
2.每天定時定點發幾篇原創的內容,具體那個時間可以分析web日志的習性。每個網站不太樣
3.每天增加2-3個外鏈,高質量當然是最好。只有是被搜索收錄,一切良好,pr什麼的低也可以做
4.每天檢查友情鏈接的情況
5.每天每三天寫些原創的東西,如果寫的好有機會出現在百度新聞種子站上,那麼對你更加有利了
6.外鏈建設千萬不能用群發軟件搞
7.養幾個高權重的博客來帶你的網站(效果還是挺好的)
8.經常去逛跟你網站相關的論壇網站,可以多回復多頂貼。頂貼盡量要在人密集的版塊
9.網站改版要制定詳細的改版計劃,改301的就301,網站結構千萬不能動。不要制造大量重復頁面
注:網站快照不用太看中,只要認真做好網站的工作,多創造一些好文章好產品,降權是不太會出現在你身上的。不要把手段當成目標來做。
本文首發地址周振興的seo推廣博客:http://www.zzxing.net/seo-xinde/kuaizhao-seo-baidu/(轉載請保留)
感謝 zzxing 的投稿