做seo的人都奉行“內容為王,外鏈為皇”本菜鳥也很認同這條金科玉律,在做好站內優化之後,站外優化的主要工作就放在外鏈建設尤其是帶有關鍵字的錨文本建設上去了。可是就在我每天樂此不疲,不辭辛苦的進行手工建設外鏈,可是在我進行跟蹤統計的時候卻發現外鏈不增反減,百度吞噬了我的外鏈!著急之外外鏈又在慢慢恢復,由此總結出一點,學seo就是學會怎樣把蛋定下來?
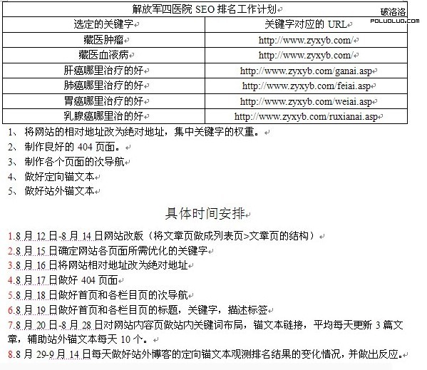
就在學習seo沒多久後就接到一單網站優化的任務,關鍵字比較冷門像什麼藏醫腫瘤之類的,還有一些長尾比如:肝癌哪裡治的好。
下面是我的seo工作計劃,老鳥飛過!

獻丑了,處女作做的有點粗,呵呵!盡管這樣我還是在按計劃實施,沒過多久兩個主關鍵字就上來了,這是在預料之中的,4個長尾有三個在Google也是第一了。後來我覺著應該對每天的外鏈建設做下統計好做到監控,這一統計不要緊,結果讓人很困惑難道我每天都在做無用功,外鏈先增後減,我發60有用的只有10個,下面是統計情況:


由於做的是醫院網站的優化,所以除了在百度空間和和訊博客外,我主要在注冊的3個39健康博客中發外鏈,統計了8天,每天基本發60個,前幾天每天增加10個,後來全掉了,今天突然又一下增加100個,看來新人還得把蛋定下來,按自己的計劃執行下去就是了,呵呵!