首先我們需要了解不同類型的搜索請求與用戶行為之間的關系。按搜索行為去對關鍵詞分類,我們通常分為哪幾種類型:
浏覽:這些關鍵字通常是更廣泛的,因此往往更加昂貴。許多互聯網用戶搜索這種類型的關鍵詞並不一定打算購買。因此,重要的是要確保廣告內容,和搜索請求的關鍵詞相關性。請注意,排名在這種情況下不太重要,Landing page 頁應該將用戶引導到一個網站上的產品,幫助用戶解答有關問題/服務,迫使用戶留在該網站深入了解產品。
選擇:這些關鍵字相對浏覽型的關鍵詞更具針對性。用戶搜索這些關鍵詞及詞組的時候可能正打算購買此種類型的產品,但具體什麼時候會購買,他們可能還不知道。此類型的關鍵詞的landing page需要與關鍵詞相關度更高,- 如果目標網頁上的互聯網用戶通過點擊可以幫助他/她比較你的產品,這些價格的競爭,這將有助於使用戶在您的網站,並最終成為一個轉換。
購買:這些關鍵字更具體。用戶知道他/她需要購買具體哪款型號的產品或者哪一個具體的服務,引導用戶從關鍵詞到具體對應的產品將是最重要的目標。這些類型的關鍵詞往往轉換比率會非常高,高的排名也通常會帶來更高的ROI.

以上策略可以幫助你確定不同類型的關鍵詞排名對轉換率的影響。你可以花更多精力處理表現不佳的關鍵詞以提升整體轉換效果。那麼具體的SEM優化執行我們該如何做?
">
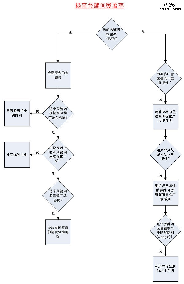
為了提升關鍵詞效能,一個重要的途徑是在你的預算許可范圍內盡可能讓搜索關鍵詞展示率接近100%。這一點的重要性顯而易見:如果消費者看不到你的廣告,他們就不可能點擊你的廣告。相應的,你的競爭對手的廣告鏈接將會獲得點擊流量並有可能獲得一個成功的轉換。


以上幾種廣告調整策略是許多SEM執行人員經常會使用到的,實際優化執行中,我們往往會碰到更多影響因素。例如品牌影響力對轉化的影響、信息不對稱對轉化的影響、用戶評價對轉化的影響等等。 希望這篇博文對大家有所幫助。當然有更好的補充及建議,請在博客中給我留言!