
既然是分享,鏈接地址還是要有的:http://www.bxd365.com 距離三月份已經過去了將近7個月,網站整體的優化推進以及變動已經和之前有所不同,畢竟要結合業務實際情況予以調整,所以看的時候也可以結合網站本身找到一些影子,(當然如果要看懂這篇文章,必須要結合網站去查看)看到它的變化。廢話不多說,直入正題。

如上圖小編當時主要從網站的收錄、關鍵詞引入流量、關鍵詞布局、排名以及數據統計分析五個方面去來展開的,所以本篇文章的分享也是按照這個邏輯進行闡述!
一、網站收錄
1、影響網站收錄的幾個主要因素
1) 域名
2) 網站服務器訪問速度
3) 網站結構
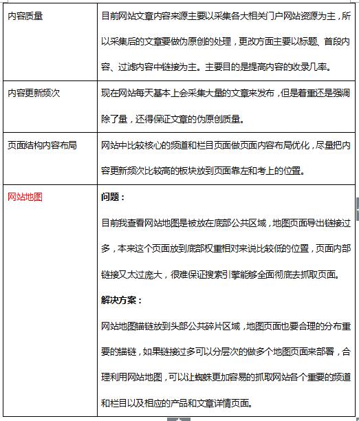
4) 內容質量
5) 內容更新頻次
6) 頁面結構內容布局
7) 網站地圖網站地圖或者sitemap的使用
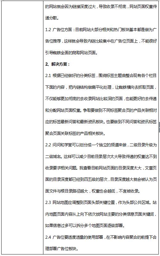
2、網站現狀收錄問題匯總以及解決思路:


