360雲盤在官網發布《360雲盤關於延長下載結束日期的公告》,對文件下載的結束日期進行了延長,這也算是解了不少網友的燃眉之急。
10月27日,360雲盤在官網發布《360雲盤關於延長下載結束日期的公告》,對文件下載的結束日期進行了延長,這也算是解了不少網友的燃眉之急。要知道,之前360雲盤宣布將要停止服務的第二天,網友們突擊下載,使得服務器吃不消,下載速度奇慢,然人叫苦不迭。隨著公告的發出,大家可以不用著急,慢慢轉移自己的文件了!

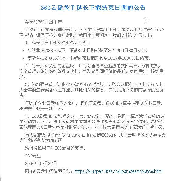
重點內容有:
延長用戶下載文件的結束日期:
存儲量在200GB以下,下載結束日期延長至2017年4月30日結束。
存儲量在200GB以上,下載結束日期延長至2017年10月31日結束。以下為公告詳細內容:
