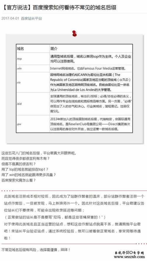
針對.top、.win、.pw等非主流域名後綴,百度站長平台建議各位站長們不要使用,可能會出現收錄延遲等問題。
現在的域名主流的大部分是.com/.cn結尾的中國域名,還有一些.org,.net等次主流域名,同時還有一些要做站群的兄弟,用的更多的是.top、.win、.pw等非主流域名做網站,這樣看來是能夠節省不少的成本的,但是最近百度站長平台今天就這個問題發文說:

此類域名注冊成本相對較低,因此成為了站群作弊者的溫床,部分站群作弊者注冊一個站點作弊後,一旦被發現,馬上新換另外一個。因此針對這類域名後綴,百度站長平台建議各位站長們不要使用,可能會出現收錄延遲等問題。

對於此類問題,解決辦法是:大家也可以去百度站長平台驗證站點,通過系統校驗後,就可以被看做正常域名!另外,為了我們網站優化的順利開展,我們該怎麼選擇域名呢?呂杭澤建議查看《SEO入門二:怎樣選擇利於優化的域名》的相關介紹