DIV CSS 佈局教程網

 DIV+CSS佈局教程網 >> 網頁腳本 >> JavaScript入門知識 >> JavaScript綜合知識 >> JavaScript中的等號(==)/不等號(!=)和全等號(===)/非全等號(!==) 的用法
JavaScript中的等號(==)/不等號(!=)和全等號(===)/非全等號(!==) 的用法
編輯:JavaScript綜合知識     

   之前使用JavaScript的時候,時不時的會遇到使用 == 和 === 這兩個符號來判斷兩個變量是否相等。但是對於這兩個符號的差別一直沒有去調查。今天又遇到了 === 這個符號,所以決定去查一下,究竟這兩者有什麼區別。

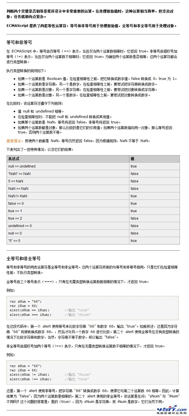
  JS幫助文檔我一直用的是W3School版本的,所以,直接去找了一下相關說明,還挺詳細的。見下圖。

JavaScript中的等號(==)/不等號(!=)和全等號(===)/非全等號(!==) 的用法

  關於對象的比較,我寫了一個實例,如下圖:

XML學習教程| jQuery入門知識| AJAX入門| Dreamweaver教程| Fireworks入門知識| SEO技巧| SEO優化集錦|
Copyright © DIV+CSS佈局教程網 All Rights Reserved