關於什麼是SEO鏈輪等問題,請大家自行在百度搜素SEO鏈輪,本文主要從蜘蛛的爬行原理方面闡述SEO鏈輪鏈接策略的有效性和實用性。
首先需要明確一點,只有被搜索引擎蜘蛛爬行和抓取的網頁,才有展示和排名的機會。而搜索引擎不會抓取互聯網上所有的網頁,通常只會抓取它認為比較重要的頁面,這個比率占整個互聯網的40%左右,幾率不到一半,也就是說在正常情況下,我們網站大部分內容是不會被蜘蛛爬行和抓取的。如何突破這個瓶頸,讓我們網站的收錄量達到80%以上,甚至100%呢?這就是體現SEOer價值的地方了。
能夠實現這種效果的方法有很多種,而我掌握了一種最有效的方法,現在我就把這種方法免費傳授給你,當你掌握了這種方法之後,可以很輕松的增加你網站1倍以上的收錄量,收錄的增加是提高你網站 排名 和 流量 的最行之有效的方法。
要達到上述效果,我們要對搜索引擎蜘蛛的工作原理有一個清晰明確的認識和了解。
蜘蛛是如何抓取網頁的?
互聯網由眾多鏈接構成,蜘蛛就是順著這些鏈接在爬行每一個頁面、抓取頁面信息。當某個頁面不再有新鏈接的時候,它就返回,在這個過程當中,他不斷的向服務器提供信息,站長在進行日志分析的時候,如果發現某一個頁面被蜘蛛爬行並成功抓取數據,這個頁面就很有可能被索引,所以提高網頁的索引數據(收錄量)對於一個網站的搜索引擎優化(SEO)是非常有利的。
然而蜘蛛為了提高其抓取效率,在抓取的過程一般會采用廣度優先和深度優先策略。
廣度優先是指蜘蛛從起始頁面A(0層)開始,最先抓到B 和 D (1層),然後沿著1層爬到第2層抓到E、C、G,以此類推。如下圖所示:

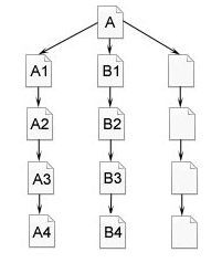
深度優先是指蜘蛛會從起始頁開始,一個鏈接一個鏈接跟蹤下去,處理完這條線路之後再轉入下一個起始頁,繼續跟蹤鏈接。如下圖所示:

其實不論采用哪種策略,只要有足夠是時間,理論上蜘蛛都能夠爬完整個互聯網,但實際情況下,蜘蛛卻不會這樣做,這主要受到抓取瓶頸、存儲、下載和提供搜索結果的效率方面的影響,讓蜘蛛只選擇了抓取重要的頁面,判斷頁面是否重要的主要依據是“鏈接深度”。 如下圖所示:

如果A是起始頁(0層),BCD是第一層,EFG是第二層,H是第三層,如果蜘蛛的抓取深度設置為2,則H不會被索引到。 如果蜘蛛抓取深度設置為1,則 EFGH 全都不會被抓取,這也是為什麼在設置網站結構的時候建議設置成扁平結構,如下圖:

掌握了蜘蛛爬行的原理之後,讓我們來看一個簡單的SEO鏈輪模型。

在這個圖中,如果站點1做為起始頁(0層),那麼站點2 和 主站是第一層,站點3是第二層,如果搜素引擎設置的索引層數是2的話,站點4和站點5不會被索引到,但是站點2 也有被做為起始頁的可能性,那麼站點4就能被索引到,這無疑增加了站點4被索引到的幾率,然而實際上每個站點都有被做為起始頁的可能性,而且搜索引擎設置是索引層數也是遠遠大於2的。那麼這樣一個小鏈輪模型就不會存在索引盲區,對主站的索引也就會更加充分。
我們再舉一個例子,如果我有100個用於鏈輪的小站點,我分別用三種鏈輪模型對這100個站點進行規劃,如下圖所示:
規劃方式一:這100個小站點通過單向鏈接組成一個大圈,每個小站點都鏈到主站

規劃方式2:這100個小站點5個一組,分成20個組,且全部指向主站

規劃方式三:在方式二的基礎上進行變形

現在就以上鏈輪模型進行分析,
模型一:優點是規劃和操作都非常簡單,缺點也很明顯,由於站點過多導致鏈接深度非常大,很容易造成索引盲區,不利於所有站點的收錄。
模型二:通過分組,將一個大鏈輪拆分成20個小鏈輪,每個小鏈輪鏈接深度適中,只要有一個站點被索引到,就會讓所處鏈輪組的站點被索引到,效果比較好。
模型三:在模型二的基礎上,增加了各個小鏈輪之間的鏈接,一個鏈輪的收錄也能促進另一個鏈輪的收錄,效果最優(如果是獨立站點操作,模型三會增加搜索引擎懲罰的幾率,采用門戶網的博客平台操作則無需有這種顧慮,不過這不是本篇文章討論的重點)。
以上分析只是著眼於搜索引擎蜘蛛的爬行和抓取,決定鏈輪效果的因素還有很多,比如關鍵詞選擇、權重的傳遞、站內優化與鏈輪的相互配合,以及在鏈輪操作過程當中遇到的方方面面的問題和解決方案等等,但是萬變不離其宗,只要掌握了搜索引擎的工作原理,任何人都可以根據自己網站的特點,著手設計屬於自己的SEO鏈輪模型。
另外,我正在整理一些資料,近期會有大量研究SEO鏈輪的文章和大家見面,我是冇餡,歡迎關注我,關注SEO鏈輪。
另外,通過以上的分析講解,你能看懂下面這張圖嗎?
